Your client may be able to get tax deductions for starting and contributing to a qualified retirement plan. If they have never had a 401(k) or 403(b) plan, there’s a tax credit for starting one.
Save on expenses, too. Businesses that have never had a 401(k) or 403(b) plan may claim tax credit of 50% of startup costs for the first three years.1
They're not required to make an employer or "matching" contribution. But if they do contribute, the amount is tax deductible, up to a certain limit.
Giving employees benefits is a great way to make sure they’re happy, loyal to the organization and ready to help the business succeed.
Pay is one thing, but retirement benefits are another (hint: they want both)
It’s a win-win! A retirement program helps your clients' employees save for retirement and your clients save for their own retirement. And employees retiring on time can help your clients' bottom line.



Pooled Employer Plan (PEP)
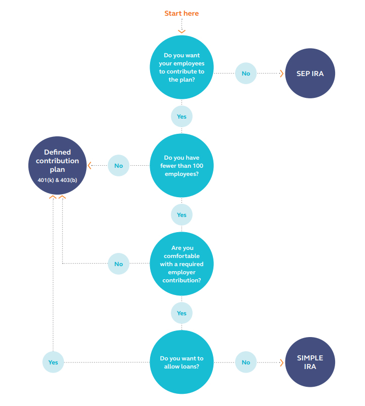
SEP IRA